Instance Verification Kit (IVK)
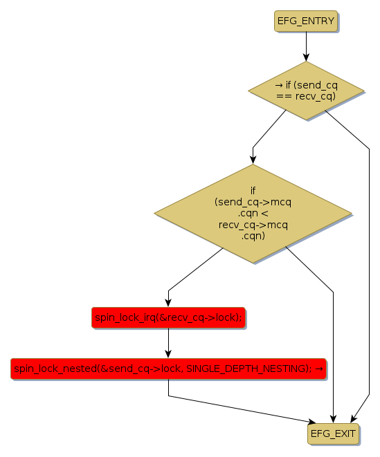
spin lock @ [26017+30+/linux-3.19-rc1/drivers/infiniband/hw/mlx4/qp.c]
Instance Signature: lock
|
The Matching Pair Graph:
|
|
Function Name
|
Control Flow Graph (CFG)
|
Events Flow Graph (EFG)
|
Source Correspondence
|
|
mlx4_ib_lock_cqs
|
|
|
[25644+16+/linux-3.19-rc1/drivers/infiniband/hw/mlx4/qp.c]
|